当前位置:首页>>关于我们>>新闻资讯>>行业资讯

东莞危险化学品仓库货架安全风险评估

2024-05-16
16650

公司名称:广州中翔检测技术有限公司www.zhongxiangjc.com

近日,广东省出台了《危险化学品仓库企业安全风险评估细则》,该细则制定的危险化学品仓库安全检查表对安全基础管理、规划布局与总平面布置、储存过程、设备安全、电气与仪表、应急与消防等 6 个方面进行检查。

危险化学品仓库货架安全风险评估 

值得一提的是,本次细则对仓库中使用的货架提出具体的使用规范及检测要求,具体如下:

采用货架存放时,应置于托盘上并采取固定措施;装载应根据供应商规定的加载方式进行,单元荷载应不大于额定荷载;

货架及其周围应设置防护措施;

货架定期年检:以上次年检为期,每隔3~5年应由专业人员进行全面检查,并出具正式的书面检查报告。

而对于货架的专业年检,检测内容要求且不限于如下:

查现场(货架上货物 应使用承载托盘进行 捆扎固定;

货架及周围应设置防撞围栏、护角等,且货架无明显倾斜、变形,安全附件无缺失);

查记录(查专业第三方机构或企业指定专人检查出具的货架定期检查报告记录,应包含外观、紧固件、立柱垂直度、安全插销、 防护附件等检查内容,检查指标应满足货架设计要求)


相关执行标准:

《危险化学品仓库储存通则》(GB 15 603-2022)第 6.2. 4 条;

《仓储货架使用规范》(GB/T 33454- 2016)第 4.6 条、 第 4.10 条、第 6.2.3.2条


报告样板:

 

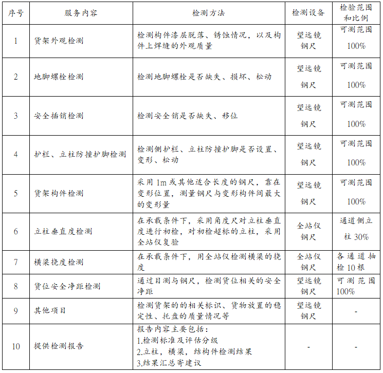
货架服务内容:

危险化学品仓库货架安全风险评估

优势:

中翔检测是一家专业的第三方检测机构,始终坚持以客户需求为导向。我们拥有一批的货架检测工程师和技术人员,他们具备深厚的专业知识和丰富的实践经验,能够为客户提供从检测方案设计到现场执行再到报告分析的一站式服务。中翔检测是一家专业的第三方检测机构,凭借专业的技术团队、全面的检测服务、定制化的解决方案和高效的服务流程,为客户提供卓越的货架检测服务。我们致力于成为客户信赖的合作伙伴,共同推动货架安全检测行业的发展。

公司介绍:

广州中翔检测技术有限公司,实验室位于特区深圳,专注于为客户提供金属材料制品,塑料橡胶制品,仓储货架,汽车零部件,轨道交通部件,紧固件,油漆涂料,电子元器件等产品的检验,鉴定,认证及研发等专业技术服务,服务对象涉及基础工业,港口机械,物流仓储,新能源,汽车,电力设施,航空航天及教育科研等领域。中翔检测多年来扎根于珠三角,服务于全国,依托专业的实验室技术人员,先进的检测方法,协助客户解决研发,生产,验收,贸易等多个环节的技术问题。中翔检测作为一家独立,专业,严谨,诚信的第三方检测机构,秉承着为客户提供优质服务的企业理念,是您值得信赖的合作伙伴。 


标签